Collision Avoidance System Prototype on Smart Car Based on Vehicular Ad-Hoc Network (VANET)

Cyril Nugrahutama Kurnaman | Telecommunication Engineering 2014

Abstrak


Tabrakan antar mobil merupakan salah satu penyebab kecelakaan lalu lintas akibat kelalaian pengemudi yang mengabaikan kecepatan dan jarak aman antar mobil. Demi mengurangi hal tersebut, dibutuhkan sebuah komunikasi antar mobil agar pengemudi mobil dapat bertukar informasi jarak dan kecepatan dengan mobil di depannya. Selain itu, dibutuhkan pula sebuah sistem dimana semakin dekat jarak antar mobil maka mobil semakin memperlambat lajunya sehingga mobil dapat menjaga jarak aman dengan objek atau mobil di depannya dan mengantisipasi kemungkinan terjadinya kecelakaan akibat tabrakan antar mobil

Sistem pencegah tabrakan dirancang menggunakan konsep vehicular ad-hoc network (VANET) yang memanfaatkan komunikasi vehicle-to-vehicle (V2V) dimana terdapat dua node yang saling melakukan pertukaran informasi data hingga data dapat ditampilkan kepada pengguna melalui laman situs web.

Purwarupa sistem pencegah tabrakan pada mobil pintar bekerja dengan cara mengambil data jarak mobil yang didapat dari sensor ultrasonik dan data kecepatan mobil yang didapat dari sensor kecepatan. Data yang telah diambil kemudian dikirimkan menuju mikrokontroler berupa Raspberry Pi 3B agar dapat dilanjutkan menuju motor driver sehingga kecepatan optimal mobil dapat disesuaikan dengan jarak yang telah didapat dan menuju web server agar pengguna dapat melihat tampilan data yang telah diambil oleh sensor. Data yang ditampilkan berupa jarak antara mobil dengan objek atau mobil di depannya, kecepatan optimal mobil, dan data-data tambahan lainnya seperti waktu, status jarak, delay, dan throughput

Gambaran Umum Sistem


Card image cap
Illustrasi

Pada penelitian ini dilakukan suatu perancangan purwarupa sistem pencegah tabrakan pada mobil pintar memanfaatkan teknologi vehicular adhoc network (VANET) dengan menerapkan komunikasi vehicle-to-vehicle (V2V). Dalam perancangannya, sistem ini menggunakan dua buah purwarupa mobil pintar yang masing-masing dipasang sebuah perangkat mikrokontroler dengan komponen sensor dan komponen pendukung lainnya. Sistem ini memungkinkan komunikasi antar mobil atau komunikasi V2V terjadi dan memungkinkan mobil untuk saling mengirim dan menerima informasi data yang dapat diakses pengguna melalui web server. Selain itu, sistem pencegah tabrakan akan bekerja secara bertahap ketika jarak minimum mobil tercapai.

Cara Kerja Sistem


Card image cap
Sistem secara umum

Model Sistem

Sistem pencegah tabrakan yang diterapkan pada purwarupa mobil pintar ini memanfaatkan teknologi vehicular ad-hoc network (VANET) dengan menerapkan komunikasi vehicle-to-vehicle (V2V). Pada bagian blok pertama dilakukan perancangan hardware. Sistem ini menerapkan standar komunikasi IEEE 802.11n dengan menggunakan Raspberry Pi 3B sebagai mikrokontroler yang sudah terintegrasi dengan motor driver, sensor kecepatan, sensor ultrasonik, boost converter, wireless adapter, dan modul real-time clock. Seluruh komponen tersebut dirancang di chassis robot mobil pintar 4WD. Kemudian, pada bagian blok kedua dilakukan perancangan software dimana kedua mobil melakukan komunikasi V2V dan saling mengirim dan menerima informasi data melalui database dan web server untuk ditampilkan pada pengguna.


Card image cap
Diagram Alir Keseluruhan

Diagram Alir Sistem Keseluruhan

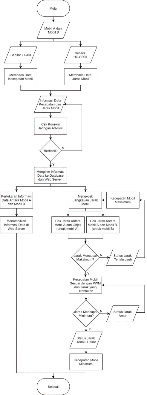
.Langkah pertama pada diagram alir menunjukkan proses pengambilan informasi data melalui komponen sensor. Dilanjutkan dengan proses pengecekan koneksi jaringan ad-hoc pada mobil A. Setelah itu mengecek jangkauan jarak antara mobil A dan mobil B. Apabila jarak antar mobil terlalu dekat, maka mobil akan mengkalkulasi ulang jarak dan kecepatan hingga mobil berada dalam jarak dan kecepatan optimal. Hasil pengambilan informasi data kedua mobil tersebut dikirimkan ke web server melalui database MySQL agar kemudian informasi data tersebut dapat diakses oleh pengguna secara real-time melalui web server.


Card image cap
Diagram Alir Pengambilan Data

Pembacaan dan Pengambilan Data dari Sensor

Gambar di atas menggambarkan proses pembacaan dan pengambilan data komponen sensor yang digunakan pada sistem. Pada prosesnya, sistem pencegah tabrakan membutuhkan sensor ultrasonik HC-SR04 untuk menghitung jarak antar mobil (untuk mobil B) dan jarak antara mobil dengan objek (untuk mobil A). Selain jarak, kecepatan mobil dideteksi menggunakan sensor kecepatan FC-03. Kecepatan dihitung dengan memanfaatkan sinar inframerah yang terpancar di sensor tersebut menghasilkan jumlah revolusi pada waktu tertentu melalui perputaran encoder disk dari kondisi low ke kondisi high. Jarak dan kecepatan tersebut menjadi masukan untuk Raspberry Pi 3B agar dapat dikirimkan ke web server melalui database dan diakses oleh pengguna.


Card image cap
Diagram Alir Pertukaran Data

Diagram Alir Pengiriman dan Pertukaran Data

Gambar di atas menggambarkan proses pengiriman dan pertukaran data sensor dari mulai pengambilan data sensor hingga proses pertukaran data sensor di database dan web server. Setelah pengambilan data sensor dilakukan, maka hal selanjutnya yang terjadi tergantung dari fungsionalitas mobil. Mobil A melakukan pembangunan koneksi jaringan ad-hoc sedangkan mobil B melakukan penyambungan koneksi ke jaringan ad-hoc mobil A. Data sensor yang dikirim merupakan hasil kalkulasi dari proses pengambilan data sensor HC-SR04 dan sensor FC-03.

Card image cap
Diagram Alir Pengaturan Kecepatan

Diagram Alir Pengaturan Kecepatan

Gambar di atas menggambarkan proses pengaturan kecepatan optimal mobil dari mulai mendeteksi objek di depan (untuk mobil A) dan mengecek kedekatan jarak antar mobil (untuk mobil B) hingga bagaimana mobil dapat memiliki kecepatan maksimum dan minimum. Pengaturan kecepatan optimal mobil memanfaatkan motor DC yang tersambung dengan motor driver dan teknologi PWM yang menggunakan siklus kerja (duty cycle). Duty cycle yang dihasilkan dapat mengatur kecepatan optimal mobil sesuai dengan pembatas jarak yang telah ditentukan.


Komponen Pendukung Sistem


No. Perangkat Keras Spesifikasi Fungsi
1 Raspberry Pi 3+ model B
  1. ARMv8 (64/32-bit architecture)
  2. GHz 64-bit quad-core ARM Cortex A53
  3. 1 GB RAM
Mikrokomputer/Pusat Pemprosesan Sistem
2 Sensor Ultrasonik HC-SR04
  1. Catu daya: +5V DC
  2. Arus statis: < 2mA
  3. Arus DC: 15mA
  4. Sudut efektif: < 15°
  5. Jarak jangkauan: 2-400cm
  6. Resolusi: 0,3 cm
Menentukan jarak antara sensor dan mobil atau objek terdekat di jalurnya.
3 Sensor Kecepatan FC-03
  1. Sudut pengukuran: 30° Trigger input pulse: 10 µs
  2. Dimensi: 45 mm x 20 mm x 15 mm
  3. Berat: ± 10 g
  4. Tegangan input: 3,3~5V
  5. Bentuk output: Digital output (0 dan 1)
  6. Dimensi: 3,8cm x 1,4cm x 0,7cm
  7. Berat: 3 g
  8. Lubang sekrup 3mm untuk pemasangan
Menentukan kecepatan mobil berdasarkan RPM
4 Motor Driver L298N
  1. Tegangan input: 3,2~60V DC
  2. Catu daya: 5–35V DC
  3. Arus maksimum: 2A
  4. Arus yang bekerja: 0~36mA
  5. Konsumsi daya maksimum: 20W
  6. Suhu penyimpanan: - 25°C ~ +130°C
pengubah kontrol PWM untuk menggerakkan motor DC
5 Boost Converter MT3608
  1. Dimensi: 3,4cm x 4,3cm x 2,7cm
  2. Tegangan input: 2V hingga 24V
  3. Frekuensi tetap: 1,2MHz
  4. Pembatas arus internal: 4A
  5. Tegangan output dapat disesuaikan hingga batasan tegangan output maksimum 28V
  6. Efisiensi hingga 97%
Meningkatkan daya output
6 Wireless Adapter TL-WN722N
  1. Antarmuka USB 2.0
  2. WPS Button
  3. Dimensi: 93.5 x 26 x 11mm
  4. Tipe antena: Detachable Omni Directional (RP-SMA)
  5. Gain antena: 4dBi
  6. Standar nirkabel: IEEE 802.11n, 802.11g, 802.11b
  7. Frekuensi: 2,4-2,4835GHz
  8. Signal rate: Sampai dengan 150 Mbps, 54 Mbps, dan 11 Mbps untuk 802.11n, 802.11g, dan 802.11b
  9. Transmit power: < 20dBm
  10. Wireless mode: mode Ad-Hoc atau mode infrastruktur
Sebagai gerbang komunikasi antarmobil.
7 Real-time clock DS3231
  1. Waktu real-time yang menghitung detik, menit, jam, tanggal, bulan, hari, dan tahun hingga 2100 tahun.
  2. Akurasi ±2 ppm dari suhu 0°C sampai +40°C
  3. Akurasi ±3.5 ppm dari suhu -40°C sampai +85°C
  4. Tegangan operasi: 3,3-5,55 V
  5. Ukuran: 38mm (panjang) * 22mm (lebar) * 14mm (tinggi)
  6. Berat: 8g
Sebagai penunjuk waktu lokal pada mobil jikalau sewaktu-waktu terjadi kecelakaan

Dokumentasi Product