Smart Door System Prototype Control Based on Radio Frequency Identification (RFID) and Internet of Things (IoT)

Muhammad Ihsan | Telecommunication Engineering 2014

Abstrak


Rumah adalah tempat bernaungnya keluarga dari panasnya matahari dan dinginnya malam. Tetapi tidak hanya itu saja rumah juga menjadi tempat berlindung keluarga dan harta-harta mereka dari orang-orang yang ingin bertindak jahat. Oleh karena itu sistem keamaan rumah mulai dari pintu terdepan adalah hal yang sangat penting. Sayangnya kebanyakan akses pintu yang digunakan pada rumah adalah masih menggunakan kunci konvensional. Dimana penggunaanya masih rentan terhadap peretasan.

Dalam penelitian ini dibuat sebuah sistem pengamanan pintu rumah yang mampu menjadi solusi untuk menjaga keamanan seluruh aspek yang berada di dalam rumah. Sistem pengamanan pintu rumah ini berbasis RFID sebagai akses untuk membuka kunci dari pintu tersebut juga terdapat sistem Internet of Things sehingga kunci pintu dapat dibuka secara remote. Sebagai pengganti kunci konvensional, sistem menggunakan RFID card yang merupakan smartcard yang didalamnya terdapat tag berupa kode unik yang berbeda setiap kartunya. Sehingga kunci hanya dapat terbuka oleh kartu yang dikenali saja. Sistem akan memberikan notifikasi kepada pemilik rumah jika ada seseorang yang tidak dikenal membuka kunci secara paksa.

Cara Kerja Sistem


Card image cap
Pemodelan pada Sistem

Model Sistem

Sistem ini terpusat pada mikrokontroler yang akan menentukan jalannya sistem. Saat akan memasuki rumah, user akan diminta untuk melakukan otentikasi terhadap identitas user dengan cara mendekatkan kartu RFID kepada RFID reader. Selain untuk membuka kunci pintu, RFID ini juga bertujuan untuk mengupdate status keadaan didalam rumah apakah ada orang atau tidak. Sehingga saat ada tamu yang datang, tamu akan diberitahu bahwa ada seseorang di rumah dan akan diminta untuk menunggu melalui display yang ada pada rangkaian RFID. User pun selanjutnya akan diberitahu melalui notifikasi di perangkatnya. User dapat membuka pintu tanpa mendatangi pintu tersebut karena kontrol kunci dapat digunakan secara remote melalui internet. Sebaliknya saat keluar rumah pun user diminta untuk mengunci pintu melalui RFID karena nantinya sitem akan mengupdate status dari rumah bahwa tidak ada orang di rumah. Seingga nantinya saat ada tamu yang datang, tamu akan diminta untuk kembali lain waktu karena di rumah sedang tidak ada orang.


Card image cap
Blok Diagram Sistem

Blok Diagram

Sistem tersebut terdiri dari dua mikroprosesor yaitu yang pertama adalah Raspberry Pi yang memiliki inputan sebanyak 4 buah yang berasal dari IoT Platform, Catu Daya, Door Bell, RFID Reader, Web Camera, dan Camera Module. Dan juga keluaran sebanyak 4 buah yaitu Display, Relay yang terhubung dengan solenoid, LED, dan IoT platform yang terhubung dengan aplikasi untuk memberikan notifikasi. Dan mikrokontroler yang kedua yaitu Raspberry Pi yang berfungsi untuk menyediakan kamera untuk mengawasi pintu itu sendiri.


Card image cap
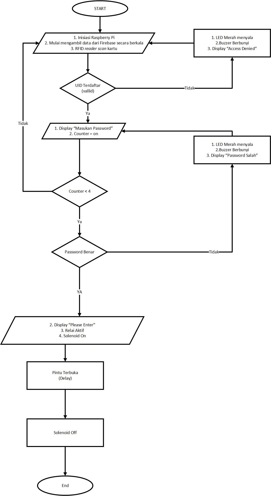
Diagram Alir Penggunaan RFID

Diagram Alir Menggunakan RFID

  1. Start
  2. Langkah pertama untuk mengoperasikan alat adalah dengan memberikan tegangan pada sistem atau rangkaian.

  3. Inisiasi mikrokontroler
  4. Setelah sistem aktif, Raspberry Pi akan melakukan fungsinya sebagai kontrol dari semua input dan output. Raspberry pi mengaktifkan RFID reader dan LCD. Setelah aktif, Raspberry pi LCD akan menampilkan tulisan untuk menempelkan Kartu dan secara berkala mengambil data dari Firebase.

  5. RFID Reader melakukan scan kartu
  6. RFID reader akan membaca UID kartu melalui pancaran gelombang elektromagnetik. UID yang terbaca oleh RFID reader akan diteruskan ke Raspberry pi untuk divalidasi dengan data yang diambil dari Firebase.

  7. Validasi Kartu
  8. Apabila UID yang dikirim oleh RFID reader bernilai valid (sesuai dengan database) Raspberry pi akan menjalankan instruksi selanjutnya yaitu menampilakan permintaan masukan password dan mengaktifkan counter.

  9. UID tak terdaftar
  10. Apabila kartu yang ditempelkan tidak sesuai, maka UID yang ditempelkan tidak terdaftar pada database Firebase dan LCD akan menampilkan tulisan “Access Denied”

  11. LED menyala merah dan Buzzer berbunyi
  12. LED merah akan menyala dan buzzer akan berbunyi sebagai tanda UID tidak terdaftar pada database UID

  13. Display “Enter Password” dan Counter = On
  14. Pengguna dapat memasukan password. Counter adalah banyaknya kesempatan pengguna dapat memasukan password.

  15. Counter < 4
  16. Setiap pengguna menekan tombol “#” yang berarti validasi password, makan counter akan bertambah 1. Sehingga pengguna hanya diberikan kesempatan sebanyak 3 kali untuk memasukan password.

  17. Verifikasi Password
  18. Password yang dimasukan oleh pengguna akan dicocokan oleh sistem dengan data UID yang sesuai.

  19. Display “Please Enter”, Solenoid On
  20. Saat Solenoid dalam keadaan “On” maka batangan pengunci akan tertarik ke dalam dan pintu dapat dibuka.

  21. Pintu Terbuka
  22. Setelah relai aktif. Aliran listrik pun sampai ke solenoid dan mengaktifkan solenoid tersebut sehingga besi tertarik kedalam dan pintu dapat dibuka.

  23. Solenoid OFF
  24. Setelah selang beberapa waktu (tergantung berapa waktu yang dimasukan pada program) solenoid akan kembali mati yang menyebabkan pintu kembali dalam posisi terkunci.


Card image cap
Diagram Alir Penggunaan Aplikasi

Diagram Alir Menggunakan Aplikasi IoT

  1. Start
  2. Langkah pertama adalah dengan menghubungkan perangkat user ke jaringan internet.

  3. Login Aplikasi
  4. Setelah perangkat tersambung dengan internet, user diharapkan untuk login terlebih dahulu ke aplikasi agar terhindari dari oknum jahat yang ingin mensabotase sistem.

  5. Verifikasi Data
  6. Tahap ini akan melakukan otentikasi terhadap data yng dimasukan oleh user jika ya maka tahap akan berlanjut namun jika tidak tahap akan mengulang ke Login aplikasi.

  7. User Mengontrol
  8. Pada tahapan ini user sudah memasuki aplikasi dan dapat mengontrol pintu melalui aplikasi tersebut.

  9. Pemberitahuan Masuk
  10. Karena pada diagram alir ini terdapat kasus dimana rumah kedatngan seorang tamu, maka kita masukan tahap dimana notifikasi masuk ke perangkat user yang memberitahu bahwa seorang tamu sedang berada di depan. Jika memang terdapat notifikasi yang masuk maka tahapan akan berlanjut kepada pengenalan tamu. Sedangkan apabila tidak maka akan kembali ke tahapan user mengontrol.

  11. User Melihat Foto Melalui Aplikasi
  12. Setelah notifikasi masuk, user dapat melihat siapakah tamu yang sedang berada didepan pintu. Dengan cara melihat foto di menu pada aplikasi yang diambil saat tamu menekan tombol door bell.

  13. Mengenali Tamu
  14. Jika user mengenali tamu yang berada di depan pintu maka user dapat membukanya tanpa perlu mendatangi pintu tersebut melalui kontrol yang terdpat didalam aplikasi. Namun, jika user tidak mengenali tamu maka dapat dibiarkan saja dan tahap akan langsung menuju END.

  15. Akses Pintu
  16. Selanjutnya saat user mengenali tamu, user akan memulai akses pintu dengan aplikasi.

  17. Pintu Lock
  18. Tahapan ini akan melihat apakah pintu dalam keadaan terkunci atau tidak. Jika tidak maka tamu dapat langsung masuk dan tahapan akan menuju END, tetapi jika tidak maka user akan memilih opsi unlock untuk membuka kunci pintu.

  19. Solenoid ON
  20. Perintah unlock akan memicu aktifnya relai. Aliran listrik pun sampai ke solenoid dan mengaktifkan solenoid tersebut sehingga besi tertarik kedalam dan pintu dapat dibuka

  21. Solenoid OFF
  22. Setelah selang beberapa waktu (tergantung berapa waktu yang dimasukan pada program) solenoid akan kembali mati yang menyebabkan pintu kembali dalam posisi terkunci

  23. User OFF
  24. Pada tahapan ini akan dilihat apakah user Log out atau keluar dari aplikasi, jika ya maka tahapan akan berlanjut ke END namun jika tidak maka tahapan akan mengulang ke user mengontrol.

Komponen Pendukung Sistem


No. Perangkat Keras Spesifikasi Fungsi
1 Raspberry Pi 3+ model B ARMv8 (64/32-bit architecture),
GHz 64-bit quad-core ARM Cortex A53,
1 GB RAM
Mikrokomputer/Pusat Pemprosesan Sistem
2 Power Supply 12 Volt sumber daya untuk Solenoid Lock
3 RFID Reader MFRC 522 Pembaca kartu RFID
4 Button 2 Buah Push Button bell dan On/Off Live Stream
5 Switch Magnetic Switch Pendeteksi Alarm pada pintu
6 LED dan Buzzer Indikator Peringatan
7 Relay 2 Channel mengaktif dan non-aktifkan Solenoid Lock
8 LCD Display 16x2 Panduan bagi pengguna
9 Selenoid door lock 12 Volt Kunci Elektrik
10 Camera Module fitur Live Stream menuju Youtube
11 Webcam Mengambil gambar tamu
No. Perangkat Lunak Fungsi
1 Raspbian OS dari Raspberry Pi
2 Firebase platfrom IoT juga database dari sistem
3 Android Studio software pembuat aplikasi Android.
4 Wireshark menganalisis jaringan
5 Android Lollypop OS minimal dari aplikasi
6 YouTube streaming server untuk fitur live stream
7 Docker Container emulator dari program untuk melakukan live stream menuju youtube
8 Web Server database penyimpanan foto

Dokumentasi Product